beat365亚洲体育官方网站
学生工作部(学生工作处、招生就业指导中心、资助中心、心理健康教育与咨询中心)
网站首页
部门概况
部门简介
现任领导
机构设置
学工动态
通知公告
规章制度
学生事务办理
学院动态
学校首页
×
搜索过于频繁,请输入验证码
您的位置:
首页
>
规章制度
>
详细内容
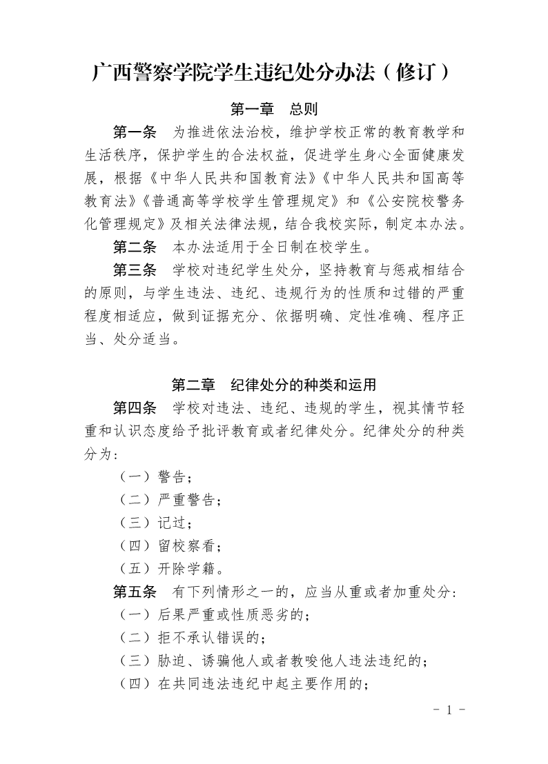
beat365亚洲体育官方网站学生违纪处分办法(修订)
来源:
发布时间:2020-10-28 17:09:19
浏览次数:
次
【字体:
小
大
】
分享到:
【打印正文】
×
账号+密码登录
手机+密码登录
手机号码
短信验证码
用户名
密码
验证码
未注册的手机号在初次登录时会自动注册为网站会员。
忘记密码?
登 录
还没有账号?
立即注册
账号+密码登录
手机+密码登录
还没有账号?
立即注册